从南崎到菲律宾,从菲律宾到世界

SINCE 2016】完全公开费用明细的菲律宾游学中介

推荐: MONOL PINES

电话咨询:021-54843886

周一至周五:9:00–19:00

周六:10:00–17:00

南崎菲律宾游学成人课程咨询微信

咨询微信

菲律宾游学居然还会被开除?而且不退学费!| 聊一聊这些年被开除的学生

发表时间:2025-11-08 18:12   6
Image

居然还会被开除?

聊一聊这些年被开除的学生

Image

又到了“游学老人”给大家讲故事的时候了。

大家赶紧搬好小椅子,阿南老道要开讲了——


🎓 游学≠留学,别把语言学校当大学

先给大家上一点背景知识。菲律宾游学并不是严格意义上的学历教育,说白了,就是一个 带住宿、包三餐的语言培训班 。从法律定义上看,大家都是 游客签证入境 ,并非学生签证。

所以虽然各学校都有校规,但一般情况下,只要不是太离谱的行为,学校不会轻易开除学生——毕竟学生走了,学费收入也就没了。

01

被开除的那些学生

不过呢, 林子大了,总有奇葩。 这些年我们见过的被劝退、被退学的案例,还真不少。今天就给大家盘点几个真实事件。


⚡ 被开除的那些学生们

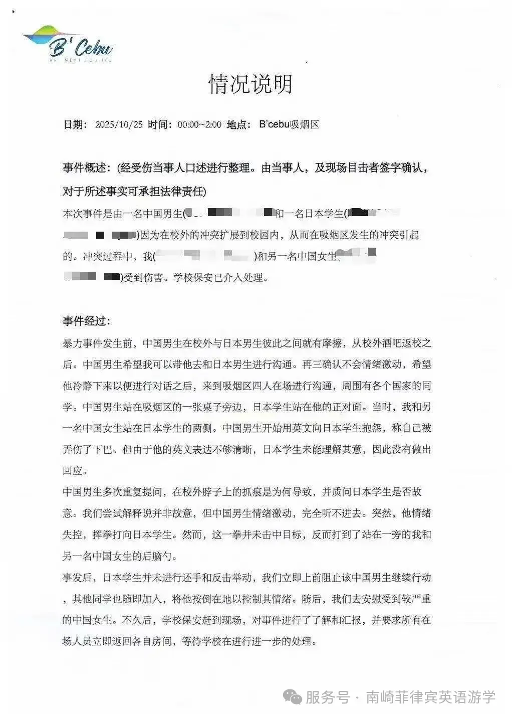
📍 宿务 B‘CEBU 校内暴力事件(2025)

昨天宿务 BCEBU 学校刚发布通告,一位大陆学生因校内暴力被开除。细节不多,但“暴力”这个标签在菲律宾学校里属于顶级禁忌,几乎是勒令退学等级。

Image
Image

📍 2018年——宿务斯巴达学校 男女不检点事件

男生与外国女生在校内宿舍违规互串寝室,有“不道德行为”(此处省略500字),其中男生还是我们学生经理,发现后当天两人就被开除。这类事情在菲律宾学校是 零容忍, 学校也不会和中介商量。

📍 2019年——15岁男学生“表白事件”

南崎学生向女老师表白,被拒后看到老师和别的学生1对1授课,心生嫉妒闯入教室恐吓暴力威胁老师。虽然属未成年,但性质其实相当严重,考虑到是夏令营,南崎出面向老师道歉保下学生。

📍 2019/2024年——碧瑶-宿务宿舍内部偷窃事件

碧瑶的某斯巴达学校,女生四人间,越南同学趁南崎学生上课时偷窃,被 iPad 拍到。因为证据确凿,涉事学生直接退学。但是24年的宿务发生一样的问题,没有拍到明确的偷窃动作,只给学生警告处理,到期后不允许续费。

📍 2023年——宿务学生与中文经理冲突事件

南崎学生与中文经理起冲突,涉及感情纠纷和政治话题。阿南我亲自介入调解,因为矛盾尖锐,我直接把涉事学生带走,当值经理主动辞职,风波算是平息。

📍 2024年——克拉克偷拍事件

暑期某校,南崎一位未成年学生在餐厅公共区域偷拍女生隐私。被当场发现后,学校勒令 立即退学,不退学费

📍 同年秋——碧瑶性骚扰事件

南崎一位中年男学生半夜以“分享夜宵”为借口,肢体骚扰女生。次日被举报后,学校通知阿南和学生谈话,做出劝退处理,学生承认行为不道德,我们没有上报警方,给学生保留面子。

小偷居然是日本人?---南崎学生被盗始末

2023年南崎暑假游学总结 | 打架、被盗、投诉一个都不少~

Image

02

“红线”行为

Image

🚫 菲律宾游学的 “红线” 行为

虽然菲律宾游学环境相对自由,但有一些行为属于 绝对不能碰的红线 👇

Image

一、严重违规(立刻退学+遣返)

  • 吸毒或持毒品 菲律宾毒品法极严,甚至可能坐牢。

  • 打架、暴力、威胁 :肢体冲突 直接遣返

  • 偷窃或诈骗 :金额再小也 报警处理

  • 性骚扰、不当行为 :言语、肢体、偷拍都算。

  • 违法行为 :非法打工、赌博、未成年饮酒、假签证等。

二、中等违规(警告或劝退)

  • 违反门禁、夜不归宿。

  • 旷课、迟到、出勤率低。

  • 校内酗酒闹事、争吵辱骂老师。

  • 过于亲密的异性交往(斯巴达学校尤其严格)。

三、轻度违规(警告+罚款或记点)

  • 宿舍使用电器(电锅、电磁炉等)。

  • 宿舍吸烟、噪音扰人。

  • 擅自外宿不报备。

Image

🧭 阿南的建议:守规矩、好好玩、平安学!

其实,大多数学生都能顺利结业、开开心心学英语。那些被退学的案例,十有八九都和“性、盗窃”有关,暴力反而少见。

阿南想提醒大家几句——

Image

✅ 入学时仔细阅读学校规章(student handbook)

✅ 准时上课,别逃课、别夜不归宿

✅ 尊重当地文化与宗教(菲律宾是天主教国家)

✅ 谨慎交友、远离黄赌毒

有问题第一时间联系中文经理或南崎工作人员!

出国游学的意义,不只是学英语,更是学会 自律与尊重 。愿每一位同学都平安顺利,不登“劝退榜”,登上人生的进步榜 💪。

学校规定举例如下:

Image

Image

Image
网站首页
电话咨询
微信咨询
自助报价
×
分享